Matrix Theory
Matrix Theory Note
Matrix Theory
Basic Theories
Matrix
Definition
Operations
Addition, Subtraction
Scalar Multiplication
Transpose
,
Matrix Multiplication
where ,
Vector-Matrix Multiplication
Link to original
Trace
Definition
The sum of elements on the main diagonal
Facts
^[Cyclic property]
Link to originalLink to originalThe Trace of the matrix is equal to the sum of the eigenvalues of the matrix.
Proof Since the matrix only has term on diagonal, and the calculation of cofactor deletes a row and a column, the coefficient of of is always . Also, since are the solution of the Characteristic Polynomial, the expression is factorized as and the coefficient of become a Therefore, and .
Determinant
Definition
Computation
matrix
matrix
Laplace Expansion
Definition
Let be a cofactor matrix of
Along the th column gives
Along the th row gives
Link to original
Facts
The volume of box^[parallelepiped] is expressed by a determinant
changes sign, when two rows are exchanged (permutated)
depends on linearly on the 1st row.
If two row or column vectors in are equal, then
Gauss Elimination does not change
If a matrix has zero row or column vectors, then
If a matrix is diagonal or triangular, then the determinant of is the product of diagonal elements where is the element of the matrix .
Link to originalThe Determinant of the matrix is equal to the product of the eigenvalues of the matrix.
where the dimensions of the matrices are and respectively.
Link to original
Idempotent Matrix
Definition
A matrix whose squared matrix is itself.
Facts
Eigenvalues of idempotent matrix is either or .
Let be a symmetric matrix. Then, has eigenvalues equal to and the rest zero .
Let be an idempotent matrix, then
Link to originalIf is idempotent, then also idempotent.
Inverse Matrix
Rank of Matrix
Definition
The rank of matrix is the number of linearly independent column vectors, or the number of non-zero pivots in Gauss Elimination
Facts
For the non-singular matrices and ,
Link to originalIf a matrix is Symmetric Matrix, then is the number of non-zero eigenvalues.
Inverse Matrix
Definition
satisfies for given matrix
Computation
2 x 2 matrix
where the matrix , and is a Determinant of the matrix
Using Cofactor
where the matrix is the cofactor matrix, which is formed by all the cofactors of a given matrix . Then, by the definition of inverse matrix,
Link to originalSherman–Morrison Formula
Definition
Suppose is an invertible matrix an d . Then, is invertible . In this case,
Proof
Multiplying to the RHS gives
Since is a scalar, The numerator of the last term can be expressed as
So,
Examples
Updating Fitted Least Square Estimator
Sherman–Morrison formula can be used for updating fitted Least Square estimator
Let be the least square estimator of and the matrices with a new data be and Then,
Let for convenience Then, by Sherman-Morrison formula
So, where by expansion
So, can be obtained without additional inverse matrix calculation.
Facts
Sherman–Morrison formula is a special case of the Woodbury Formula
Link to originalMatrix Inversion Lemma
Definition
where the size of matrices are is , is , and is and should be invertible.
The inverse of a rank-k correction of some matrix can be computed by doing a rank-k correction to the inverse of the original matrix
Proof
Start by the matrix
The decomposition of the original matrix become Inverting both sides gives^[Diagonalizable Matrix]
The decomposition of the original matrix become Again inverting both sides,
The first-row first-column entry of RHS of (1) and (2) above gives the Woodbury formula
Link to originalMoore-Penrose Inverse
Definition
For a matrix , the Moore-Penrose inverse of is a matrix is satisfying the following conditions
Facts
The pseudoinverse is defined and unique for all matrices whose entries are real and complex numbers.
If the matrix is a square matrix, then is also a square matrix and
Link to original Footnotes
Partitioned Matrix
Block Matrix
Definition
A matrix that is interpreted as having been broken into sections called blocks or sub-matrices
Operations
Addition, Subtraction
Scalar Multiplication
Matrix Multiplication
Determinant
Let or be invertible matrices
Link to originalEigenvalues and Eigenvectors
Eigendecomposition
Definition
where is a matrix and
If is a scalar multiple of non-zero vector , then is the eigenvalue and is the eigenvector.
Characteristic Polynomial
The values satisfying the characteristic polynomial, are the eigenvalues of the matrix
Eigenspace
The set of all eigenvectors of corresponding to the same eigenvalue, together with the zero vector.
The Kernel of the matrix
Eigenvector: non-zero vector in the eigenspace
Algebraic Multiplicity
Let be an eigenvalue of an matrix . The algebraic multiplicity of the eigenvalue is its multiplicity as a root of a Characteristic Polynomial, that is, the largest k such that
Geometric Multiplicity
Let be an eigenvalue of an matrix . The geometric multiplicity of the eigenvalue is the dimension of the Eigenspace associated with the eigenvalue.
Computation
- Find the solution^[eigenvalues] of the Characteristic Polynomial.
- Find the solution^[eigenvectors] of the Under-Constrained System using the found eigenvalue.
Facts
There exists at least one eigenvector corresponding to the eigenvalue
Eigenvectors corresponding to different eigenvalues are always linearly independent.
When is a normal or real Symmetric Matrix, the eigendecomposition is called Spectral Decomposition
The Trace of the matrix is equal to the sum of the eigenvalues of the matrix.
Proof Since the matrix only has term on diagonal, and the calculation of cofactor deletes a row and a column, the coefficient of of is always . Also, since are the solution of the Characteristic Polynomial, the expression is factorized as and the coefficient of become a Therefore, and .
The Determinant of the matrix is equal to the product of the eigenvalues of the matrix.
Not all matrices have linearly independent eigenvectors.
When holds,
- the eigenvalues of are and the eigenvectors of the matrix are the same as .
- the eigenvalues of is
- the eigenvalues of is
- the eigenvalues of is
- the eigenvalues of is
An eigenvalue’s Geometric Multiplicity cannot exceed its Algebraic Multiplicity
the matrix is diagonalizable the Geometric Multiplicity is equal to the Algebraic Multiplicity for all eigenvalues
Link to originalLet be a symmetric matrix. Then, has eigenvalues equal to and the rest zero .
Link to originalThe non-zero eigenvalues of are the same as those of .
Quadratic Forms and Positive Definite Matrix
Quadratic Form
Definition
where is a Symmetric Matrix
A mapping where is a Module on Commutative Ring that has the following properties.
Matrix Expressions
Facts
Let be a Random Vector and be a symmetric matrix of constants. If and , then the expectation of the quadratic form is
Let be a Random Vector and be a symmetric matrix of constants. If and , , and , where , then the variance of the quadratic form is where is the column vector of diagonal elements of .
If and ‘s are independent, then If and ‘s are independent, then
Let , , where is a Symmetric Matrix and , then the MGF of is where ‘s are non-zero eigenvalue of
Let , where is Positive-Definite Matrix, then
Let , , where is a Symmetric Matrix and , then where
Let , , where are symmetric matrices, then are independent if and only if
Let , where are quadratic forms in Random Sample from If and is non-negative, then
- are independent
Let , , where , where , then
Link to original
Positive-Definite Matrix
Definition
Matrix , in which is positive for every non-zero column vector is a positive-definite matrix
Facts
Let , then
- where is a matrix.
- The diagonal elements of are positive.
- For a Symmetric Matrix , for sufficiently small
where is a non-singular matrix.
all the leading minor determinants of are positive.
Link to original
Projection and Decomposition of Matrix
Projection Matrix
Definition
For some vector , is the projection of onto
Facts
The projection matrix is symmetric Idempotent Matrix
Consider a Symmetric Matrix , then is idempotent with rank if and only if eigenvalues are and eigenvalues are .
The projection matrix is Positive Semi-Definite Matrix
Link to originalIf and are projection matrices, and is Positive Semi-Definite Matrix, then
- is a projection matrix.
QR Decomposition
Definition
Decomposition of matrix into a product of an orthonormal matrix and an upper triangular matrix .
Computation
Using the Gram Schmidt Orthonormalization
QR decomposition can be computed by Gram Schmidt Orthonormalization. Where is the matrix of orthonormal column vectors obtained by the orthonormalization and
Link to originalCholesky Decomposition
Definition
Decomposition of a Positive-Definite Matrix into the product of lower triangular matrix and its Conjugate Transpose.
Computation
Let be Positive-Definite Matrix. Then, By setting the first-row first-column entry , can find other entries using substitution. By summarizing, ,
Link to originalSpectral Theorem
Definition
where is a Unitary Matrix, and
A matrix is a Hermitian Matrix if and only if is Unitary Diagonalizable Matrix.
Facts
Every Hermitian Matrix is diagonalizable, and has real-valued Eigenvalues and orthonormal eigenvector matrix.
For the Hermitian Matrix , the every eigenvalue is real.
Proof For the eigendecomposition , . Since is hermitian, and norm is always real. Therefore, every eigenvalue is real.
Link to originalFor the Hermitian Matrix , the eigenvectors from different eigenvalues are orthogonal.
Proof Let the eigendecomposition where . By the property of hermitian matrix, and So, . Since , . Therefore, are orthogonal.
Singular Value Decomposition
Definition
An arbitrary matrix can be decomposed to .
For where and and is Diagonal Matrix
For where and and is Diagonal Matrix
Calculation
For matrix
is the matrix of orthonormal eigenvectors of is the matrix of orthonormal eigenvectors of is the Diagonal Matrix made of the square roots of the non-zero eigenvalues of and sorted in descending order.
If the eigendecomposition is , then the eigenvalues and the eigenvectors are orthonormal by Spectral Theorem. If the , then . Where are called the singular values.
Now, the Orthonormal Matrix is calculated using the singular values. Where is the Orthonormal Matrix of eigenvectors corresponding to the non-zero eigenvalues and is the Orthonormal Matrix of eigenvectors corresponding to zero eigenvalues where each , and is a rectangular Diagonal Matrix.
Since is an orthonormal matrix and is a Diagonal Matrix, . Now, the Orthonormal Matrix is calculated using the linear system and the null space of , Where is the Orthonormal Matrix of the vectors obtained from the system equation And is the Orthonormal Matrix of the vectors . which is corresponding to zero eigenvalues
The Orthonormal Matrix can also be formed by the eigenvectors of similarly to calculating of .
Facts
are the Unitary Matrix
Let be a real symmetric Positive Semi-Definite Matrix Then, the Eigendecomposition(Spectral Decomposition) of and the singular value decomposition of are equal.
where and are non-negative and the shape of the every matrix is
Visualization
every matrix can be decomposed as a
Link to original
- : rotation and reflection
- : scaling
- : rotation and reflection
Miscellanea in Matrix
Centering Matrix
Definition
where is matrix where all elements are
Summing Vector
Facts
Link to originalwhere is a sample variance of
Derivatives of Matrix
Definition
Differentiation by vector
where
Differentiation by Matrix
where
Calculation
Let be a vector function, be an -dimensional vector, then By the definition of derivative, we hold where
Examples
Let be -dimensional vectors, then
Let be an -dimensional vector and be an matrix, then
Let be an -dimensional vector and be an Symmetric Matrix, then the derivative of quadratic form is
Link to originalHessian Matrix
Definition
A square matrix of second-order partial derivative of a scalar-valued function
Link to originalVectorization
Definition
Let be an matrix, then
A linear transformation which converts the matrix into a vector.
Facts
Link to originalLet be matrices, then
Kronecker Product
Definition
Let be an matrix and be a matrix, then the Kronecker product is the block matrix
Facts
Link to originalLet be matrices, then
, where are square matrices Eigenvalues of is the product of the eigenvalue of and the eigenvalue of
Norms
Norm
Definition
A real-valued function with the following properties
- Positive definiteness:
- Absolute Homogeneity:
- Sub additivity or Triange inequality: where on a vector space
Vector
Real
Let be an -dimensional vector, then the norm of the is defined as
Complex
Let be an -dimensional complex vector, then the norm of the is defined as
Function
: norm of
Facts
Link to originala norm can be induced by a Inner product
Schatten Norm
Definition
Let be an matrix, then the Schatten norm of is defined as where is the -th singularvalue of
Facts
Link to originalFrobenius Norm
Definition
Let be an matrix, then the Frobenius norm of is defined as
Link to originalMatrix p-Norm
Definition
Let be an matrix, then the matrix p-norm of is defined as
Facts
Link to originalWhen , the norm is a Spectral Norm.
Spectral Norm
Definition
Let be an matrix, then the matrix p-norm of is defined as
Link to originalNuclear Norm
Definition
Let be an matrix, then the nuclear norm of is defined as
Link to originalL-pq Norm
Definition
norm is an entry-wise matrix norm. where
Facts
When , the norm is the sum of the absolute values of every entry and is called a matrix norm.
Link to originalLink to originalRayleigh-Ritz Theorem
Definition
Let be an Hermitian Matrix with eigenvalues sorted in descending order , where , then
Link to original
Elementary Statistical Theory
Random Variable and Random Sampling
Random Variable
Definition
A random variable is a function whose inverse function is -measurable for the two measurable spaces and .
The inverse image of an arbitrary Borel set of Codomain is an element of sigma field .
Notations
Consider a probability space
- Outcomes:
- Set of outcomes (Sample space):
- Events:
- Set of events (Sigma-Field):
- Probabilities:
- Random variable:
For a random variable on a Probability Space
- if and only if the Distribution of is
- if and only if the Distribution Function of is
For a random variable on Probability Space and another random variable on Probability Space
Link to original
Expected Value
Definition
The expected value of the Random Variable on Probability Space
Continuous
where is a PDF of Random Variable
The expected value of the Random Variable when satisfies absolute continuous over ,
Discrete
where is a PMF of Random Variable
The expected value of the Random Variable when satisfies absolute continuous over , In other words, has at most countable jumps.
Expected Value of a Function
Continuous
Discrete
Properties
Linearity
Random Variables
If , then
Matrix of Random Variables
Let be a matrices of random variables, be matrices of constants, and a matrix of constant. Then,
Notations
Link to original
Expression Discrete Continuous Expression for the event and the probability Expression for the measurable space and the distribution
Multivariate Distribution
Definition
Joint CDF
The Distribution Function of a Random Vector is defined as where
Joint PDF
The joint probability Distribution Function of discrete Random Vector
The joint probability Distribution Function of continuous Random Vector
Expected Value of a Multivariate Function
Continuous
E[g(\mathbf{X})] = \idotsint\limits_{x_{n} \dots x_{1}} g(\mathbf{x})f(\mathbf{x})dx_{1} \dots \dots dx_{n}
Discrete
Marginal Distribution of a Multivariate Function
Marginal CDF
Marginal PDF
f_{X_{1}}(x_{1}) = E[g(\mathbf{X})] = \idotsint\limits_{x_{n} \dots x_{1}} f(x_{2}, \dots, x_n)dx_{2} \dots \dots dx_{n}
Conditional Distribution of a Multivariate Function
Properties
Linearity
If , then
Link to original
Covariance
Definition
Properties
Covariance with Itself
Covariance of Linear Combinations
Link to original
Transclude of Density-Function
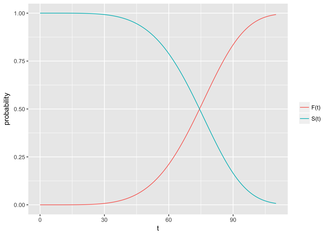
Distribution Function
Definition
A distribution function is a function for the Random Variable on Probability Space
Facts
Proof By definition, So, defining is the Equivalence Relation to defining
Since is a Pi-System, is uniquely determined by by Extension from Pi-System
Now, is a Measurable Space induced by . Therefore, defining on is equivalent to the defining on
Distribution function(CDF) has the following properties
- Monotonic increasing:
- Right-continuous:
If a function satisfies the following properties, then is a distribution function(CDF) of some Random Variable
- Monotonic increasing:
- Right-continuous:
Link to original
Bernoulli Distribution
Definition
where is a probability of success
number of success in a single trial with success probability
Bernoulli Process
The i.i.d. Random Vector with Bernoulli distribution
Properties
Mean
Variance
Link to original
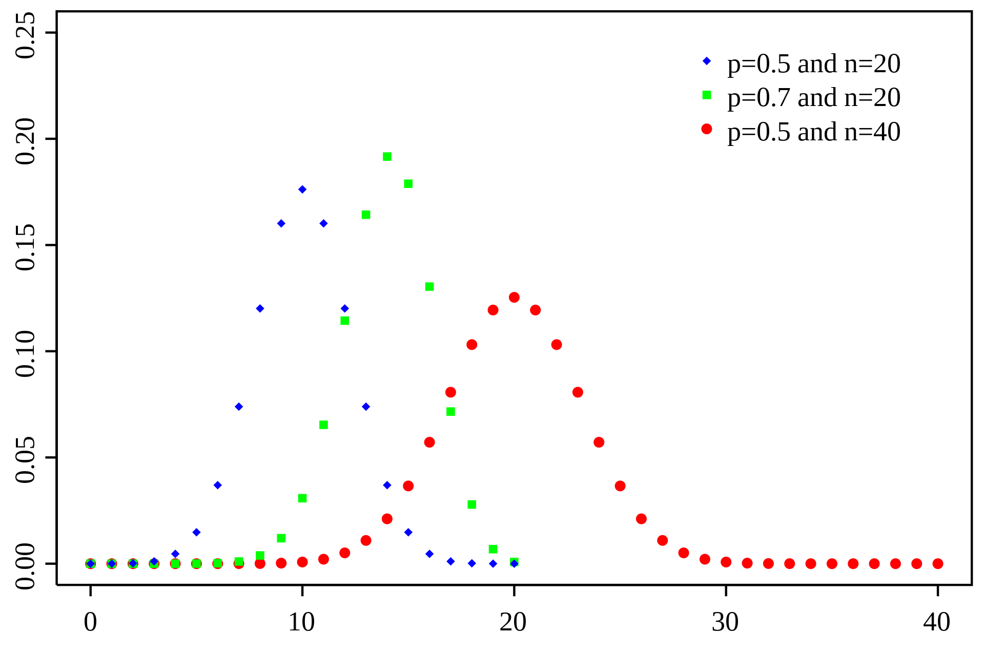
Binomial Distribution
Definition
where is the length of bernoulli process, and is a probability of success
The number of successes in length bernoulli process with success probability
Properties
Mean
Variance
MGF
Facts
Link to originalLet be independent random variables following binomial distribution, then
Multinomial Distribution
Definition
where is the number of trials, is a probability of category
Distribution that describes the probability of observing a specific combination of outcomes
Properties
where , , and
MGF
Marginal PDF
Each one-variable marginal pdf is Binomial Distribution, each two-variables marginal pdf is Trinomial Distribution, and so on.
Link to original
Poission Distribution
Definition
where is the average number of occurrences in a fixed interval of time
The number of occurrences in a fixed interval of time with mean
Properties
where
Mean
Variance
MGF
Summation
Let , and ‘s are independent, then
Link to original
Normal Distribution
Definition
where is the location parameter(mean), and is the scale parameter(variance)
Standard Normal Distribution
Properties
Mean
Variance
MGF
Higher Order Moments
Sum of Normally Distributed Random Variables
Let be independent random variables following normal distribution, then
Relationship with Chi-squared Distribution
Let be a standard normal distribution, then
Facts
Link to originalLet , then
Chi-squared Distribution
Definition
where is the degrees of freedom
squared sum of independent standard normal distributions
Properties
Mean
Variance
MGF
Additivity
Let ‘s are independent chi-squared distributions
Facts
Let and , and is independent of , then
Link to originalLet , where are quadratic forms in , where each element of the is a Random Sample from If , then
- are independent
Student's t-Distribution
Definition
Let be a standard normal distribution, be a Chi-squared Distribution, and be independent, then where is the degrees of freedom
Properties
Mean
Variance
Link to original
F-Distribution
Definition
Let be independent random variables following Chi-squared distributions, then where are the degrees of freedoms
Properties
{\Gamma(\frac{r_{1} + r_{2}}{2}) (\frac{r_{1}}{r_{2}})^{\frac{r_{1}}{2}} x^{\frac{r_{1}}{2}-1}} {\Gamma(\frac{r_{1}}{2}) \Gamma(\frac{r_{2}}{2}) (\frac{r_{1}}{r_{2}}x+1)^{(r_{1} + r_{2})/2}}$$ ## Mean $$E(X) = \frac{r_{2}}{r_{2} - 2},\quad r_{2}>2$$ ## Variance $$\operatorname{Var}(X) = \frac{2(r_{1}+r_{2}-2)}{r_{1} (r_{2}-2)^{2}(r_{2}-4)},\quad r_{2}>4$$Link to original
Random Vector
Definition
Column vector whose components are random variables .
Link to original
Multivariate Normal Distribution
Definition
where is the number of dimensions, is the vector of location parameters, and is the vector of scale parameters
Standard Multivariate Normal Distribution
MGF
Properties
Mean
Variance
MGF
Affine Transformation
Let be a Random Variable following multivariate normal distribution, be a matrix, and be a dimensional vector, then
Relationship with Chi-squared Distribution
Suppose be a Random Variable following multivariate normal distribution, then
Facts
Let , be an , and be a -dimensional vector, then
Let , , , , where is and is vectors. Then, and are independent
Link to originalLet , , and , where is , is matrices. and are independent
Statistical Estimation and Testing
Bias of an Estimator
Definition
Let be a Random Sample from where is a parameter, and be a Statistic.
is unbiased estimator An estimator is unbiased if its bias is equal to zero for all values of parameter .
Link to original
Consistency
Definition
A Statistic is called consistent estimator of if converges in probability to
Link to original
Minimum Variance Unbiased Estimator
Definition
An estimator satisfying the following is the minimum variance unbiased estimator (MVUE) for where is an unbiased estimator
An Unbiased Estimator that has lower variance than any other unbiased estimator for the parameter
Facts
A minimum variance unbiased estimator does not always exist.
Link to originalIf some unbiased estimator’s variance is equal to the Rao-Cramer Lower Bound for all , then it is a minimum variance unbiased estimator.
Least Squares Estimator
Definition
Simple Linear Regression Case
Consider a Simple Linear Regression model The least square estimator is the estimator that minimizes
The least square estimator of the model is where and
Estimation of
where ‘s are residuals
Multiple Linear Regression Case
Consider a Multiple Linear Regression model The least square estimator is the estimator that minimizes
The least square estimator of the model is
Fitted response vector is expressed as where is called the hat matrix.
Estimation of
where , ‘s are residuals, and is the number of the explanatory variables
Facts
The least square estimator is a linear combination of ‘s Let , then
The fitted line always go through
Link to originalLet , where ‘s are independent, , and be the 2nd, 3rd, and 4th Central Moment of respectively. Then, is the unique non-negative quadratic Unbiased Estimator of with minimum variance when the excess kurtosis is or when the diagonal elements of the hat matrix are equal.
Maximum Likelihood Estimation
Definition
MLE is the method of estimating the parameters of an assumed Distribution
Let be Random Sample with PDF , where , then the MLE of is estimated as
Regularity Conditions
- R0: The pdfs are distinct, i.e.
- R1: The pdfs have same supports
- R2: The true value is an interior point in
- R3: The pdf is twice differentiable with respect to
- R4:
- R5: The pdf is three times differentiable with respect to , , and interior point
Properties
Functional Invariance
If is the MLE for , then is the MLE of
Consistency
Under R0 ~ R2 Regularity Conditions, let be a true parameter, is differentiable with respect to , then has a solution such that
Asymptotic Normality
Under the R0 ~ R5 Regularity Conditions, let be Random Sample with PDF , where , be a consistent Sequence of solutions of MLE equation , and , then where is the Fisher Information.
By the asymptotic normality, the MLE estimator is asymptotically efficient under R0 ~ R5 Regularity Conditions
Asymptotic Confidence Interval
By the asymptotic normality of MLE, Thus, confidence interval of for is
Delta method for MLE Estimator
Under the R0 ~ R5 Regularity Conditions, let be a continuous function and , then
Facts
Link to originalUnder R0 and R1 regularity conditions, let be a true parameter, then
Taylor Approximation
Taylor Series
Definition
Taylor Series for One Variable
Let be an infinitely differentiable function at the point , then
Taylor Series for Two Variables
Let be an infinitely differentiable function at the point , then
&+ \frac{\partial f}{\partial t}(t_{0}, x_{0})(t-t_{0}) + \frac{\partial f}{\partial x}(t_{0}, x_{0})(x-x_{0})\\ &+ \frac{1}{2}\frac{\partial^{2} f}{\partial t^{2}}(t_{0}, x_{0})(t-t_{0})^{2} + \frac{1}{2}\frac{\partial^{2} f}{\partial x^{2}}(t_{0}, x_{0})(x-x_{0})^{2} + \frac{\partial^{2} f}{\partial t \partial x}(t_{0}, x_{0})(x-x_{0})(t-t_{0})\\ &+ \dots \end{aligned}$$ ## Approximation Let $f: \mathbb{R} \to \mathbb{R}$ be a $k$-the differentiable function at the point $c \in \mathbb{R}$ and $|x-c| \to 0$, then $$f(x) = \sum\limits_{n=0}^{k} \cfrac{f^{(n)}(c)}{n!}(x-c)^{n} + o(|x-c|^{k})$$ where $o$ is [[Big O Notation|little oh]] notation Let $f: \mathbb{R} \to \mathbb{R}$ be a $k+1$-the differentiable function at any point and $|f^{(k+1)}(x)| \leq M \leq \infty$, then by the [[Rolle's Theorem]] $$f(x) = \sum\limits_{n=0}^{k} \cfrac{f^{(n)}(c)}{n!}(x-c)^{n} + \frac{1}{(k+1)!}f^{(k+1)}(\xi)(x-c)^{k+1}$$ where $\xi \in (x, c)$ ## Maclaurin Series $$f(x) = \sum\limits_{n=0}^{\infty} \cfrac{f^{(n)}(0)}{n!}x^{n} = f(0)+f'(0)x + \cfrac{f''(0)}{2!}x^{2}+ \dots +\cfrac{f^{(m)}(0)}{m!}x^m + \dots$$ Taylor Series with $c=0$ ## Derivation from the [[Fundamental Theorem of Calculus]] Let $f$ be an infinitely [[Differentiability|differentiable]] function. By applying [[Fundamental Theorem of Calculus|FTC]] $n$ times, we can expande the function $f(x)$ as follows: $$\begin{aligned} f(x) &= \int\limits_{c}^{x} f'(x_{1}) dx_{1} + f(c)\\ &= \int\limits_{c}^{x} \!\int\limits_{c}^{x_{1}} f''(x_{2}) dx_{2} + f'(c) dx_{1} + f(c)\\ &= \int\limits_{c}^{x} \!\int\limits_{c}^{x_{1}} f''(x_{2}) dx_{2} dx_{1} + \int\limits_{c}^{x} f'(c) dx_{1} + f(c)\\ &= \int\limits_{c}^{x} \!\int\limits_{c}^{x_{1}} \!\int\limits_{c}^{x_{2}} f'''(x_{3}) dx_{3} dx_{2} dx_{1} + \int\limits_{c}^{x} \!\int\limits_{c}^{x_{1}} f''(c) dx_{2} dx_{1} + \int\limits_{c}^{x} f'(c) dx_{1} + f(c)\\ &= \int\limits_{c}^{x} \!\int\limits_{c}^{x_{1}} \!\dots \!\int\limits_{c}^{x_{n-1}} f^{(n)}(x_{n}) dx_{n} dx_{n-1} \dots dx_{1} + \sum_{i=0}^{n} \int\limits_{c}^{x} \!\int\limits_{c}^{x_{1}} \!\dots \!\int\limits_{c}^{x_{i-1}} f^{(i)}(c) dx_{i} dx_{i-1} \dots dx_{1} \end{aligned}$$ The integrals inside the summation, can be simplified $$\begin{aligned} \int\limits_{c}^{x} \!\int\limits_{c}^{x_{1}} \!\dots \!\int\limits_{c}^{x_{i-1}} f^{(i)}(c) dx_{i} dx_{i-1} \dots dx_{1} &= f^{(i)}(c)\int\limits_{c}^{x} \!\int\limits_{c}^{x_{1}} \!\dots \!\int\limits_{c}^{x_{i-1}} 1 dx_{i} dx_{i-1} \dots dx_{1} \\ &= f^{(i)}(c)\int\limits_{c}^{x} \!\int\limits_{c}^{x_{1}} \!\dots \!\int\limits_{c}^{x_{i-2}} (x_{i-1} - c) dx_{i-1} dx_{i-2} \dots dx_{1} \\ &= f^{(i)}(c)\int\limits_{c}^{x} \!\int\limits_{c}^{x_{1}} \!\dots \!\int\limits_{c}^{x_{i-3}} \frac{1}{2}((x_{i-2} - c)^2 - (c - c)^2) dx_{i-2} dx_{i-3} \dots dx_{1} \\ &\dots \\ &= f^{(i)}(c)\frac{(x - c)^i}{i!} \end{aligned}$$ Therefore, we have $$f(x) = \underbrace{\int\limits_{c}^{x} \!\int\limits_{c}^{x_{1}} \!\dots \!\int\limits_{c}^{x_{n-1}} f^{(n)}(x_{n}) dx_{n} dx_{n-1} \dots dx_{1}}_{\text{Error term}} + \underbrace{\sum_{i=0}^{n} f^{(i)}(c)\frac{(x - c)^i}{i!}}_{\text{Polynomial terms}}$$Link to original
Delta Method
Definition
Univariate Delta Method
Let be a sequence of random variables satisfying , be a differentiable function at , and , then
Proof
By Taylor Series approximation
Where by the assumption. By the continuous mapping theorem, , which is a function of , also converges to random variable, so it is Boundedness in Probability by the property of converging random vector
Therefore, by the property of sequence of random variables bounded in probability
Examples
Estimation of the sample variance of Bernoulli Distribution
Let by CLT
by Delta method
Let , then
Therefore, the sample mean and variance follow such distributions
Visualization
- x-axis:
- y_axis:
- y1: ^[variance by mean]
- y2: ^[sample mean]
- y3, y4: ^[sample variance that calculated by the sample mean]
- y5: first order approximated line at
If sample size , variance of sample mean . So, sample variance can be well approximated by first-order approximation.
Link to original
Newton's Method
Definition
An iterative algorithm for finding the roots of a differentiable function, which are solution to the equation
Algorithm
Find the next point such that the Taylor series of the given point is 0 Taylor first approximation: The point such that the Taylor series is 0:
multivariate version:
In convex optimization,
Find the minimum point^[its derivative is 0] of Taylor quadratic approximation. Taylor quadratic approximation: The derivative of the quadratic approximation: The minimum point of the quadratic approximation^[the point such that the derivative of the quadratic approximation is 0]: multivariate version:
Examples
Solution of a linear system
Solve with an MSE loss
The cost function is and its gradient and hessian are ,
Then, solution is If is invertible, is a Least Square solution.
Link to original
Multiple Testing
Family-Wise Error Rate
Definition
Consider a result of Multiple Testing
fact \ test result do not reject reject total is true is true total where is the number of rejected null hypothesis, and is the total number of hypotheses tested.
The family-wise error rate (FWER) is the probability of making at least one type 1 error in the family Therefore, by assuring , the probability of making one or more type 1 errors in the family is controlled at level
Link to original
Bonferroni's Method
Definition
Consider Multiple Testing problem , and let be an event of type 1 error for . Then, by the Bonferroni Inequality, Therefore, to control Family-Wise Error Rate at , we need to control
The Bonferroni method is too conservative and consequently, it is not a powerful test.
Link to original
Sidak Method
Definition
Consider Multiple Testing problem , and let be an event of type 1 error for By the definition of the type 1 error in multiple testing, Therefore, to control Family-Wise Error Rate at , Sidak method uses instead of the
Link to original
False Discovery Rate
Definition
where is the number of false discoveries and is the number of discoveries
The false discovery rate (FDR) is the expected proportion of falsely rejected we control FDR at some ,
Facts
If Family-Wise Error Rate is controlled, then FDR also be controlled.
Link to original
Let be the -values of hypotheses, and is given. If , then FDR rejects hypotheses corresponding to
Simple Linear Regression Model
Simple Linear Regression Model
Simple Linear Regression
Definition
where ‘s are i.i.d. error terms, with and
Link to original
Estimation of Regression Coefficients
Least Squares Estimator
Definition
Simple Linear Regression Case
Consider a Simple Linear Regression model The least square estimator is the estimator that minimizes
The least square estimator of the model is where and
Estimation of
where ‘s are residuals
Multiple Linear Regression Case
Consider a Multiple Linear Regression model The least square estimator is the estimator that minimizes
The least square estimator of the model is
Fitted response vector is expressed as where is called the hat matrix.
Estimation of
where , ‘s are residuals, and is the number of the explanatory variables
Facts
The least square estimator is a linear combination of ‘s Let , then
The fitted line always go through
Link to originalLet , where ‘s are independent, , and be the 2nd, 3rd, and 4th Central Moment of respectively. Then, is the unique non-negative quadratic Unbiased Estimator of with minimum variance when the excess kurtosis is or when the diagonal elements of the hat matrix are equal.
Least Absolute Deviation Estimator
Definition
Consider a Simple Linear Regression model The least absolute deviation estimator are the estimator that minimize
Link to original
Gauss-Markov Theorem
Definition
Simple Linear Regression Case
Consider a Simple Linear Regression model Let and , then the Least Squares Estimator has the minimum variance among the all unbiased linear estimators, i.e. BLUE
Multiple Linear Regression Case
Consider a Multiple Linear Regression model Let , then the Least Squares Estimator has the minimum variance among all the unbiased and linear estimators, i.e. BLUE
Link to original
Maximum Likelihood Estimation
Definition
MLE is the method of estimating the parameters of an assumed Distribution
Let be Random Sample with PDF , where , then the MLE of is estimated as
Regularity Conditions
- R0: The pdfs are distinct, i.e.
- R1: The pdfs have same supports
- R2: The true value is an interior point in
- R3: The pdf is twice differentiable with respect to
- R4:
- R5: The pdf is three times differentiable with respect to , , and interior point
Properties
Functional Invariance
If is the MLE for , then is the MLE of
Consistency
Under R0 ~ R2 Regularity Conditions, let be a true parameter, is differentiable with respect to , then has a solution such that
Asymptotic Normality
Under the R0 ~ R5 Regularity Conditions, let be Random Sample with PDF , where , be a consistent Sequence of solutions of MLE equation , and , then where is the Fisher Information.
By the asymptotic normality, the MLE estimator is asymptotically efficient under R0 ~ R5 Regularity Conditions
Asymptotic Confidence Interval
By the asymptotic normality of MLE, Thus, confidence interval of for is
Delta method for MLE Estimator
Under the R0 ~ R5 Regularity Conditions, let be a continuous function and , then
Facts
Link to originalUnder R0 and R1 regularity conditions, let be a true parameter, then
Goodness-of-Fit of the Regression Line
Decomposition of Sum of Squares
Definition
Simple Linear Regression Case
Consider a Simple Linear Regression model The total sum of squares is expressed by the sum of the unexplained variation and the explained variation where
- is the total sum of squares and has the degree of freedom ,
- is the error sum of squares and has the degree of freedom , and
- is the regression sum of squares and has the degree of freedom
Multiple Linear Regression Case
Consider a Multiple Linear Regression model
- has the degree of freedom ,
- has the degree of freedom , and
- has the degree of freedom
Facts
Link to original
Coefficient of Determination
Definition
The coefficient of determination of the linear regression model is defined as
Facts
Link to originalThe coefficient of determination is a squared value of Pearson Correlation Coefficient
Analysis of Variance
One-way ANOVA
One-way ANOVA is used to analyze the significance of differences of means between groups. Let an -th response of the -th group be where
We want to test the null hypothesis i.e. there is no treatment effect. where is the total number of observations, represents the mean of the -th group and represents the overall mean, of the numerator indicates between-group variance (SSB) and of the denominator indicates within-group variance (SSW)
The Likelihood Ratio Test rejects if
Link to original
Statistical Inference
Confidence Interval for the Mean in Simple Linear Regression
Consider a Simple Linear Regression model The confidence region for the mean response , when is given, is defined as where
Link to original
Prediction interval for a New Response in Linear Regression
Definition
Consider a Simple Linear Regression model The prediction interval for a new response , when is given, is defined as where
Facts
Link to originalThe prediction interval is always wider than the Confidence Interval.
Multiple Linear Regression Model
Multiple Linear Regression Model
Multiple Linear Regression
Definition
where ‘s are i.i.d. error terms, with and
Matrix Notations
Let and , then the regression model can be express the model as
Let , , , then the regression model can be express as where , and
Link to original
Statistical Inference
Distribution of Regression Coefficient
Definition
Distribution of Regression Coefficient
Assume that The Least Squares Estimator also follows Normal Distribution. where is the number of explanatory variables.
Marginal Distribution of Regression Coefficient
The marginal distribution of the Multivariate Normal Distribution is univariate Normal Distribution where
Link to original
Confidence Interval for Regression Coefficient
Definition
Assume that The confidence interval for is defined as where is the Standard Error for Regression Coefficient , and is the number of explanatory variables.
Link to original
Standard Error for Regression Coefficient
Definition
Assume that The standard error for regression coefficient is calculated as where , , and is the number of explanatory variables.
Link to original
Hypothesis testing for Regression Coefficient
Definition
Assume that The null hypothesis can be tested with the test statistic where is the Standard Error for Regression Coefficient .
Link to original
Joint Confidence Region for Regression Coefficient
Definition
Assume that The join confidence region for is defined as where and is the number of explanatory variables.
The joint confidence region is ellipsoidal shape whose center is by the inequality.
Link to original
Simultaneous Confidence Interval for Regression Coefficient
Definition
Simultaneous confidence interval is used when computing confidence intervals for parameters simultaneously.
Joint confidence region provides the accurate elliptical area as the confidence region, but the calculations and interpretations are complex. To obtain a rectangular-shaped confidence interval, the simultaneous confidence interval is used. When multiplying the confidence intervals of each coefficient, the resulting confidence region becomes smaller than the desired area. Therefore, to obtain the “at least ” confidence region, correction method is used. Conservative methods like the Bonferroni’s Method, provide a confidence region much larger than our desired , which satisfies the condition of being at least but reduces the power of the test. To address this issue, other methods have been devised.
Bonferroni’s Method
Assume that The Bonferroni confidence interval for is defined as where is the Standard Error for Regression Coefficient and is the number of explanatory variables.
Scheffe Method
Assume that The Scheffe confidence interval for is defined as where is the Standard Error for Regression Coefficient and is the number of explanatory variables.
Maximum Modulus Method
Assume that The Maximum Modulus confidence interval for is defined as where is a Random Variable representing the maximum of the absolute of independent random variables following , is the Standard Error for Regression Coefficient , and is the number of explanatory variables.
Facts
Link to originalMaximum Modulus method < Bonferroni’s method < Scheffe’s method Here, the second inequality holds only when the degree of freedom of comparisons is relatively small compared to the number of groups being compared.
Confidence Interval for the Mean in Multiple Linear Regression
Consider a Multiple Linear Regression model The confidence region for the mean response , when is given, is defined as where and is the number of explanatory variables
Link to original
Partial F-Test
Definition
Consider a Multiple Linear Regression model and the hypothesis
Define the full model as and under , define the reduced model as
We reject if is large, where and are the regression sum of squares of the full and reduced model, respectively. By the equality , we can test the instead of the
and . Therefore, where and
Hence, we reject if and we call it partial F-test
Link to original
The General Linear Test
Definition
Consider a Multiple Linear Regression model The general linear test can be written as where is matrix with rank and is vector.
e.g. for the hypothesis ,
and . Therefore, where
Hence, we reject if
Method of Lagrange Multiplier
By the method of Lagrange multiplier, Therefore, we can calculate the F-statistic without fitting the reduced model
Link to original
Lack of Fit Test
Lack of Fit Test
Definition
Consider a Multiple Linear Regression model We want to test the linearity of the model
Assume that is the -th replication at , then The is decomposed to the sum of the pure error sum of squares and the lack-of-fit sum of squares .
The degree of freedoms are , , and , where
Also, the mean squares are obtained by dividing the sum of squares by its degree of freedom
Under , the is an unbiased estimator of , and is always an unbiased estimator of , regardless of . Therefore, we can test the hypothesis by comparing ratios of both estimators.
and . Therefore,
Hence, we reject if
Facts
Link to originalThe lack of fit test uses data’s replication, Therefore, there should be more than one data (replication) for some ‘s.
Miscellanea
Multicollinearity
Definition
If two or more covariates are highly correlated, in a multiple regression model, the model has a multicollinearity The multicollinearity makes the estimation of coefficient very unstable. So, the estimated coefficients are not reliable.
Link to original
Regression Diagnostics
Residual
Studentized Residual
Definition
A studentized residual is a technique used to detect outliers
Internally Studentized Residual
where
Externally Studentized Residual
where is the unbiased estimator of based on observations after deleting the -th observation
Facts
Link to original
Leverage (Statistics)
Consider a Multiple Linear Regression model
is the -th leverage, the distance between and
A measure of how far away the independent variable value of an observation is from those of the other observations It is used to detect outlier
Facts
Link to original, where is the number of explanatory variables
Influence Measures
Cook's Distance
Definition
Single Observation
Consider a Multiple Linear Regression model where is the number of explanatory variables, and is the Leverage (Statistics)
is the Cook’s distance. The more influential the data point, the larger the Cook’s distance
Set of Observations
Consider a Multiple Linear Regression model where is the number of explanatory variables, and is the matrix of leverages
Link to original
Andrews-Pregibon Statistic
Definition
Single Observation
Consider a Multiple Linear Regression model where is the Leverage (Statistics) of the matrix
is the Andrews-Pregibon statistic. The more influential the data point, the smaller the Andrews-Pregibon statistic
Set of Observations
Consider a Multiple Linear Regression model where is the matrix of leverages
Link to original
DFBETAS
Definition
The DFBEATS consider the influence of the -th observation on
Single Observation
Consider a Multiple Linear Regression model where is the externally studentized residual and is the element of the matrix
Set of Observations
Consider a Multiple Linear Regression model where is the matrix of leverages and is the element of the matrix
Link to original
DFFITS
Definition
The DFFITS consider the influence of the -th observation on
Single Observation
Consider a Multiple Linear Regression model where is the externally studentized residual
Set of Observations
Consider a Multiple Linear Regression model where is the externally studentized residual and is the matrix of leverages
Link to original
COVRATIO
Definition
The COVRATIO consider the influence of the -th observation on
Single Observation
Consider a Multiple Linear Regression model
Set of Observations
Consider a Multiple Linear Regression model
Link to original
Multicollinearity
Variance Inflation Factor
Definition
Consider a Multiple Linear Regression model where is the number of explanatory variables.
The variance inflation factor (VIF) measures how much the variance of an estimated regression coefficient is increased because of Multicollinearity
Link to original
Condition Number
Definition
Consider a matrix with singular values
is the conditional number of
Facts
Link to originalIn linear regression, if the conditional value of the matrix is large, where is a design matrix, the model has a Multicollinearity problem.
Autocorrelation and Durbin-Watson Test
Durbin-Watson Test
Definition
Test used to detect the presence of autocorrelation at lag in the residual
Link to originalAssume is the residual structure of where is the number of observations and
indicates no autocorrelation
Selection of Regression Models
Adjusted R_squared Value
Definition
where is the number of explanatory variables.
Link to original
Mallow's Cp
Definition
where is the number of explanatory variables, is a sample variance under the full model, and
Mallow’s is used to assess the fit of a regression model. A small value of means that the model is relatively precise.
Link to original
PRESS statistic
Definition
where is an estimated value of calculated by the data excluding
The predicted residual error sum of squares (PRESS) is a form of cross validation used in regression analysis
Link to original
Model Validation
Cross Validation
Definition
Partition a set of data into sets and denote a function such that . For the dataset , let be the estimator based on observations except , then the cross validation estimation for the prediction error is defined as where is a loss function
Facts
Link to originalIf the data is partitioned into group with equal size, then it is called a -fold cross validation.
Miscellanea in Model Selection
Jensen's Inequality
Definition
Let be a Convex Function on an interval , be a Random Variable with support , and , then
Facts
Link to original
By Jensen’s Inequality, the following relation is satisfied arithmetic mean geometric mean harmonic mean
Kullback-Leibler Divergence
Definition
Assume that two Probability Distributions and are given. Then the Kullback-Leibler divergence between and is defined as
Kullback-Leibler divergence measures how different two distributions are.
It also can be expressed as a difference between the cross entropy (difference between distributions and )and entropy (inherent uncertainty of ).
Facts
Link to originalLet be a sequence of distributions. Then, The convergence of the KL-Divergence to zero implies that the JS-Divergence also converges to zero. The convergence of the JS-Divergence to zero is equivalent to the convergence of the Total Variation Distance to zero. The convergence of the Total Variation Distance to zero implies that the Wasserstein Distance also converges to zero. The convergence of the Wasserstein Distance to zero is equivalent to the Convergence in Distribution of the sequence.
Akaike Information Criterion
Definition
where is the MLE of the postulated model’s parameter
Link to original
Bayesian Information Criterion
Definition
Facts
BIC more penalize than AIC when is large
Link to original
Transformation of the Linear Regression Model
The Use of Dummy Variables
Dummy Variable
Definition
A dummy variable is one that takes a binary variable. It is commonly used in regression analysis to represent categorical variables that have more than two categories.
Link to original
One-way ANOVA with a Regression Model
where are dummy variables represent each category, and is the number of categories
In the setting, a corner-point constraint is used.
The null hypothesis i.e. there is no treatment effect, yields same test statistic as the null hypothesis of the one-way ANOVA with equal replication
Link to original
Two-way ANOVA with a Regression Model
where and are dummy variables representing categories of the two factors, is the number of categories for the first factor, and is the number of categories for the second factor
In this setting, a corner-point constraint is used for both factors.
The null hypotheses can be tested by Deviance
Link to original
Polynomial Regression
Polynomial Regression
Definition
Consider explanatory variables and a response variable The -variables 2nd order polynomial regression model is defined as
The single variable -th order polynomial regression model is defined as
Facts
Link to originalThe column vectors of the design matrix in the polynomial regression are highly correlated, so proper transformation is needed. Among them, orthogonal polynomial is often used.
Response Surface Analysis
Definition
The goal of response surface analysis is finding the optimal condition for the response. It employs Polynomial Regression model to model response surface.
Consider explanatory variables and a response variable . The second-order response surface model is defined as where , , Let the fitted model is . Then, the stationary point is obtained by and the fitted value at the stationary point is . If is Positive-Definite Matrix, then is minimum If is Negative-Definite Matrix, then is maximum If is neither Positive-Definite Matrix nor Negative-Definite Matrix, then is saddle point.
Link to original
Weighted Least Squares Method
Weighted Least Squares
Definition
Weighted least squares (WLS) is a generalization of Least Square to cope with Heteroskedasticity.
We assume that where The weight matrix is positive definite, so there exists a non-singular matrix . Consider a transformed model Now, the new error term is i.i.d. And the weighted least squares estimator is obtained by
Link to original
Box-Cox Transformation Model
Box-Cox Transformation Model
Definition
Box-Cox transformation is useful when dealing with heteroskedasticity by stabilizing variance.
Box-Cox Transformation
Box-Cox Transformation Model
The model using the Box-Cox Transformed variable as a response variable is called a Box-Cox transformation model where
Link to original
Robust Regression
M-estimator
Definition
Consider an error (loss) function , The M-estimator is obtained by where is a robust estimator, and given by
If , then it is LSE, and if , then it is -norm regression estimator. The derivative of , denoted , is called the influence function. Since is a non-liner in , we van not get explicit solution. Instead, we use an iterative method, called IRLS (Iterative Reweighted Least Squares).
Iterative Reweighted Least Squares
Link to original
- Initialize , often obtained from Ordinary Least Squares.
- Calculate the weight If , then
- Update using Weighted Least Squares where
- Iterate step 1 to 3 until the estimator converges.
Inverse Regression
Inverse Regression
Definition
The problem predicting for a given response is called inverse regression (calibration, discrimination).
Consider a simple linear regression model The point estimation of for a given is obtained by Also, the confidence interval for is obtained by the second-order inequality where and . Let be solutions for the inequality, and we have a confidence interval
Link to original
Biased Estimation
James-Stein Shrinkage Method
James-Stein Estimator
Definition
![]()
The James–Stein estimator is a biased estimator of the mean of correlated Multivariate Normal Distribution.
Let . The James–Stein estimator is defined as
The Least Squares Estimator is MLE and UMVUE. However, in terms of Mean Squared Error, James-Stein estimator is better than the least squares estimator for cases.
Link to original
Ridge Regression
Ridge Regression
Definition
where is a complexity parameter that controls the amount of shrinkage.
Ridge regression is particularly useful to mitigate the problem of Multicollinearity in linear regression
Facts
Link to originalwhere by Singular Value Decomposition
Principal Component Regression
Principal Component Analysis
Definition
PCA is a linear dimensionality reduction technique. The correlated variables are linearly transformed onto a new coordinate system such that the directions capturing the largest variance in the data.
Population Version
Given a random vector , we find a such that is maximized: Equivalently, by the Method of Lagrange Multipliers with , By differentiation, the is given by the eigen value problem Thus the maximizing the variance of is the eigenvector corresponding to the largest Eigenvalue.
Sample Version
Given a data matrix , by Singular Value Decomposition, A matrix can be factorized as . By algebra, , where we call the -th principal component.
Facts
Link to originalSince and
Principal Component Regression
Definition
where is a matrix whose columns are . In PCR, instead of regressing the dependent variables on explanatory variables directly, principal components(PC) of the explanatory variables are used as regressors. One typically uses only first a few PCs for regression, making PCR a kind of regularized procedure.
Facts
Link to originalSince are linear combination of the original , we can express the solution in therms of coefficients of the .
PLS: Partial Least Squares
Partial Least Squares Regression
Definition
where is the sample covariance matrix.
Unlike PCR maximizing only, PLS finds directions maximizing both and
Link to original
LASSO
Lasso Regression
Definition
Lasso model assume that the coefficients of the model are sparse.
Link to original
Bayes Estimator and Biased Estimators
Bayes Theorem
Definition
Discrete Case
where by Law of Total Probability
is called a prior probability, and is called a posterior probability
Continuous Case
where is not a constant, but an unknown parameter follows a certain distribution with a parameter .
is called a prior probability, is called a likelihood, is called an evidence or marginal likelihood, and is called a posterior probability
Parameter-Centric Notation
Examples
Consider a random variable follows Binomial Distribution and a prior distribution follows Beta Distribution where .
The PDFs are defined as and . Then, by Bayes theorem, Under Squared Error Loss, the Bayes Estimator is a mean of the posterior distribution.
Link to original
Loss Function
Definition
Let be a parameter, be a Statistic for the parameter , and be a Decision Function
A loss function is a non-negative function defined as
It indicates the difference or discrepancy between and
Examples
Link to original
- Absolute Error Loss
- Squared Error Loss
- Sum of Squared Errors Loss
- Cross-Entropy Loss
- Goal Post Error Loss
- Huber Loss
- Binary Loss
- Triplet Loss
- Pairwise Loss
Risk Function
Definition
Risk function is an expectation of Loss Function
Link to original
Bayes Risk
Definition
r(\theta, \delta) &= \int_{\Theta} R(\theta, \delta) \pi(\theta) d\theta = E_\theta[R(\theta, \delta)] = E_\theta[E_{x}[L(\theta, \delta(x))]]\\ &= \int_{\Theta} \int_{X} L(\theta, \delta(x))p(x|\theta) \pi(\theta) dx d\theta = \int_{X} \int_{\Theta} L(\theta, \delta(x))p(\theta|x)p(x) d\theta dx\\ &= \int_{X}E_\theta[L(\theta, \delta(x))|X=x]p(x)dx = \int_{X}\rho(x, \pi)p(x)dx \end{aligned}$$ where $L(\theta, \delta)$ is [[Loss Function]], $R(\theta, \delta)$ is [[Risk Function]], and $\rho(x, \pi)$ is a [[Posterior Risk]].Link to original
Bayes Estimator
Definition
Estimator that minimizes the Bayes Risk or Posterior Risk
Facts
Under Squared Error Loss, the Bayes estimator is a posterior mean, and a posterior mode under Absolute Error Loss.
Link to originalConsider a regression model and the prior distribution for , . Then, the Bayes estimator under the Squared Error Loss is obtained as If for some and , then the Bayes estimator is the same as ridge estimator If and , then the Bayes estimator is the James-Stein regression estimator
Empirical Bayes Estimator
Definition
Empirical Bayes estimator is a Bayes Estimator whose prior distribution is estimated from the data.
The parameter of the prior distribution is estimated by Maximum Likelihood Estimation. And a posterior distribution is calculated with the . Estimator is obtained using the posterior distribution.
Examples
Consider data following a Poission Distribution and a prior distribution follows a Gamma Distribution where with known, unknown.
Then the marginal likelihood is defined as
p(x_{i}|\beta) &= \int \operatorname{Pois}(x|\lambda_{i})\Gamma(\lambda_{i};\alpha, \beta) d\lambda_{i} = \int \left[ \frac{e^{-\lambda_{i}}\lambda^{x_{i}}}{x_{i}!} \right]\left[ \frac{\beta^{\alpha}\lambda_{i}^{\alpha-1}e^{-\beta \lambda_{i}}}{\Gamma(\alpha)} \right]d\lambda_{i}\\ &= \binom{x_{i}+\alpha-1}{\alpha-1}\left( \frac{\beta}{\beta+1} \right)^{\alpha} \left( \frac{1}{\beta+1} \right)^{x_{i}} \sim NB\left( \alpha, \frac{\beta}{\beta+1} \right) \end{aligned}$$ And the [[Maximum Likelihood Estimation|MLE]] of $\beta$, $\hat{\beta}_\text{MLE}$ is $$\hat{\beta}_\text{MLE} = \underset{\beta}{\operatorname{argmax}} \prod_{i=1}^{n}p(x_{i}|\beta) = \frac{\alpha}{\bar{X}}$$ The posterior distribution with $\hat{\beta}_\text{MLE}$ is defined as $$p(\lambda_{i}|x; \hat{\beta}_{\text{MLE}}) \propto p(x|\lambda_{i})\pi(\lambda_{i};\alpha, \hat{\beta}) \sim \Gamma(x_{i}+\alpha, 1+\hat{\beta})$$ Under [[Squared Error Loss]], the [[Bayes Estimator]] is a mean of the posterior distribution $\Gamma(x_{i}+\alpha, 1+\hat{\beta})$. $$\hat{\delta}_{\text{Bayes}} = \frac{\bar{X}(X_{i}+\alpha)}{\bar{X} + \alpha}$$ # Facts > Assume that $\mathbf{z} \sim N_{p}(\boldsymbol{\mu}, \mathbf{I})$ and the prior distribution for $\boldsymbol{\mu}$ is $\boldsymbol{\mu} \sim N_{p}(\mathbf{0}, \sigma^{2}\mathbf{I})$. > Then, the empirical Bayes estimator under the [[Squared Error Loss]] is [[James-Stein Estimator]] $\hat{\boldsymbol{\mu}}_{JS} = \left( 1 - \cfrac{p-2}{\mathbf{z}^{\intercal}\mathbf{z}} \right)\mathbf{z}$Link to original
Generalized Linear Model
Exponential Family
Exponential Family
Definition
General Representation
Where:
- is the vector of natural parameters.
- is the vector of sufficient statistics.
- is the non-negative volume of
- is the normalizer refers to the measure of .
Canonical Form with Dispersion Parameter
where , , and are known functions, is called a variance function, and is called a dispersion parameter. This form is mainly used for GLMs.
Examples
Distributions Normal Poisson Binomial Gamma Inverse Gaussian Notation Natural link Identity log logit inverse Facts
Link to originalFor an exponential family, and holds by Bartlett Identities
Bartlett Identities
Definition
First Bartlett Identity
where is a Likelihood Function and is a Score Function
Second Bartlett Identity
where is a Likelihood Function
Link to original
Score Function
Definition
The gradient of the log-likelihood function with respect to the parameter vector. The score indicates the steepness of the log-likelihood function
Facts
Link to originalThe score will vanish at a local Extremum
Fisher Information
Definition
Fisher Information
I(\theta) &:= E\left[ \left( \frac{\partial \ln f(X|\theta)}{\partial \theta} \right)^{2} \right] = \int_{\mathbb{R}} \left( \frac{\partial \ln f(X|\theta)}{\partial \theta} \right)^{2} p(x, \theta)dx\\ &= -E\left[ \frac{\partial^{2} \ln f(X|\theta)}{\partial \theta^{2}} \right] = -\int_{\mathbb{R}} \frac{\partial^{2} \ln f(X|\theta)}{\partial \theta^{2}} p(x, \theta)dx\\ \end{aligned}$$ by the [[Bartlett Identities#second-bartlett-identity|second Bartlett identity]] $$I(\theta) = \operatorname{Var}\left( \frac{\partial \ln f(X|\theta)}{\partial \theta} \right) = \operatorname{Var}(s(\theta|x))$$ where $s(\theta|x)$ is a [[Score Function]] ## Fisher Information Matrix ![[Pasted image 20231224171415.png|800]] Let $\mathbf{X}$ be a [[Random Vector]] with [[Density Function|PDF]] $f(x|\boldsymbol{\theta})$, where $\boldsymbol{\theta} \in \Omega \subset R^{p}$, then the **Fisher information matrix** for on $\boldsymbol{\theta}$ is a $p \times p$ matrix defined as $$I(\boldsymbol{\theta}) := \operatorname{Cov}\left( \cfrac{\partial}{\partial \boldsymbol{\theta}} \ln f(x|\boldsymbol{\theta}) \right) = E\left[ \left( \cfrac{\partial}{\partial \boldsymbol{\theta}} \ln f(x|\boldsymbol{\theta}) \right) \left( \cfrac{\partial}{\partial \boldsymbol{\theta}} \ln f(x|\boldsymbol{\theta}) \right)^\intercal \right] = -E\left[ \cfrac{\partial^{2}}{\partial \boldsymbol{\theta} \partial \boldsymbol{\theta}^\intercal} \ln f(x|\boldsymbol{\theta}) \right]$$ and $jk$-th element of $I(\boldsymbol{\theta})$, $I_{jk} = - E\left[ \cfrac{\partial^{2}}{\partial \theta_{j} \partial\theta_{k}} \ln f(x|\boldsymbol{\theta}) \right]$ # Properties ## Chain Rule The information in length $n$ [[Random Sample]] $X_{1}, X_{2}, \dots, X_{n}$ is $n$ times the information in a single sample $X_{i}$ $I_\mathbf{X}(\theta) = n I_{X_{1}}(\theta)$ # Facts > In a location model, information is not dependent on a location parameter. > $$I(\theta) = \int_{-\infty}^{\infty}\left( \frac{f'(z)}{f(z)} \right)^{2} f(z)dz$$Link to original
Construction of GLMs
Generalized Linear Model
Definition
A generalized linear model (GLM) is a generalization of linear regression model.
The GLM consists of three elements.
- Response variable: The i.i.d. response variables follow Exponential Family.
- Linear predictor: is called a linear predictor
- Link function: There exists a link function satisfies , where is assumed to be monotone and differentiable.
Link Functions
Link functions for binomial response.
- Logit:
- Probit: where is a CDF of Normal Distribution
- Complementary log-log:
For an Exponential Family, the link function satisfying is called natural link.
Facts
Link to originalThe parameter is estimated by MLE. Since the score function is non-linear, it can’t have explicit solution, so we use Newton–Raphson method or Fisher’s Scoring Method.
Estimation of Regression Coefficients
Newton's Method
Definition
An iterative algorithm for finding the roots of a differentiable function, which are solution to the equation
Algorithm
Find the next point such that the Taylor series of the given point is 0 Taylor first approximation: The point such that the Taylor series is 0:
multivariate version:
In convex optimization,
Find the minimum point^[its derivative is 0] of Taylor quadratic approximation. Taylor quadratic approximation: The derivative of the quadratic approximation: The minimum point of the quadratic approximation^[the point such that the derivative of the quadratic approximation is 0]: multivariate version:
Examples
Solution of a linear system
Solve with an MSE loss
The cost function is and its gradient and hessian are ,
Then, solution is If is invertible, is a Least Square solution.
Link to original
Fisher's Scoring Method
Definition
Fisher’s scoring method is a variation of Newton–Raphson method that uses Fisher Information instead of the Hessian Matrix
where is the Fisher Information.
Link to original
Goodness-of-Fit Measures for GLMs
Deviance
Definition
Deviance is a goodness-of-fit statistic for Generalized Linear Model.
Let be an estimator of under maximal model . The deviance is defined as where is a log-likelihood, is the number of parameter of the current model, and is the sample size.
Consider a null hypothesis : the current model is not good, can be tested with the deviation. We reject if
Examples
Link to original
Distribution Deviance Normal Poisson Binomial Gamma Inverse Gaussian
Pearson's Chi-squared Statistic
Definition
The Pearson’s statistic is goodness-of-fit measure for GLM defined as where , is the variance function, is the number of parameter of the current model, and is the sample size.
Facts
Link to originalUnder the Gaussian distribution, the Deviance and the Pearson’s statistic is the same and follow Chi-squared Distribution
Testing and Residuals
Goodness-of-Fit Test with Deviance
Definition
Assume that a current model with -parameters and consider a null hypothesis . Then, the test Statistic is defined as where are the Deviance of the generalized linear models.
We reject if
Link to original
Pearson Residual
Definition
The Pearson residual is defined as where , is the variance function.
Facts
Link to originalwhere is the Pearson’s Chi-squared Statistic
Anscombe Residual
Definition
Anscombe Transformation
where is the variance function.
Anscombe Residual
The Anscombe residual is the Anscombe Transformed Pearson Residual. The transformation make the residual follows a normal distribution. where , is the variance function.
Link to original
Deviance Residual
Definition
The deviance residual is defined as where , is the variance function, and the Deviance
Link to original
ANOVA Models
Constraints for Dummy Variable
Definition
When using Dummy Variable, the design matrix where is the number of groups, is not a full rank. The problem can be solved by assigning some constraints.
Sum-to-Zero Constraint
Sum-to-zero constraint uses row-wise demeaned dummy variables.
With sum-to-zero constraint, each coefficient indicates discrepancy from overall mean, and the intercept term indicates overall mean.
Corner-Point Constraint
Corner-point constraint omit a base group from the model.
With corner-point constraint, each coefficient indicates discrepancy from base group, and the intercept term indicates mean of base group.
Link to original
Deviance Test for One-way ANOVA
The null hypothesis i.e. there is no treatment effect, can be tested with the Deviance. If is known, the test statistic is defined as And reject the if
If is unknown, the test statistic is defined as And reject the if
Link to original
Deviance Test for Two-way ANOVA
For a two-way ANOVA with factors and , we have three null hypotheses to test:
- i.e. there is no treatment effect of factor
- i.e. there is no treatment effect of factor
- i.e. there is no interaction effect between factor and They can be tested with the Deviance.
If is known, the test statistic for is defined as And reject the if
If is unknown, the test statistic for is defined as And reject the if
If is known, the test statistic for is defined as And reject the if
If is unknown, the test statistic for is defined as And reject the if
If is known, the test statistic for is defined as And reject the if
If is unknown, the test statistic for is defined as And reject the if
Link to original
Logistic Regression Model
Logistic Regression
Definition
Logistic regression is a Generalized Linear Model with Logit link function. Logistic regression models the log-odds of an event as a linear combination of independent variables. The probability is calculated as
Link to original
Weighted Least Squares for Binomial Distribution
Definition
Let and random variables and consider a variance stabilizing transformation . Then, by Taylor expansion and Delta Method and hold. Now, the Pearson is defined as By minimizing we can find the WLS estimator . It can be seen as a Weighted Least Squares with , , and
Widely Used Variance Stabilizing Transformations
Link to original
- Logit function:
- The arcsin squared-root function:
- Empirical logistic function:
Multinomial Logistic Regression
Definition
Multinomial logistic regression is used for polychotomous (multi-class) data.
Suppose the number of classes is The probability is calculated as
Link to original
Proportional Odds Model
Definition
The proportional odds model is a Generalized Linear Model used for modeling the ordinal response.
Consider the response having possible categories. And the cumulative probability of a response is .
Link to original
Log-Linear Model
Contingency Table
Definition
contingency table
Total Total Contingency table is a table displays the multivariate frequency distribution of the variables.
Examples
Poisson and Multinomial Distribution Cases
2-Dimensional Case
Consider a contingency table.
No Margin Fixed
If ‘s are independent and , then the joint PDF becomes
Fixed Total
Given the total , the conditional distribution is Multinomial Distribution. where and
One Margin Fixed
Given one fixed margin (in this case, row) , the conditional distribution of frequency of -th row is Multinomial Distribution. And if each row is independent, the conditional distribution is product-Multinomial Distribution (joint multinomial distribution).
3-Dimensional Case
Consider a contingency table.
No Margin Fixed
If ‘s are independent and , then the joint PDF becomes
Fixed Total
Given the total , the conditional distribution is Multinomial Distribution. where and
One Margin Fixed
Given one fixed margin (in this case, ) , and each -th rows are independent, the conditional distribution is product-Multinomial Distribution (joint multinomial distribution).
Two Margin Fixed
If two margins are fixed (in this case, and ) , and each -th and -th rows are independent, the conditional distribution is product-Multinomial Distribution (joint multinomial distribution).
Link to original
Poisson Regression
Definition
Poisson Regression
Log-linear model is a Generalized Linear Model with log link function. Log-linear model models the log expected counts of an event as a linear combination of independent variables.
Log-Linear Model for Contingency Table
Consider a Contingency Table, then the model is defined as where is the overall effect, and are main effect, and are interaction effect.
The Deviance of the model is defined as and the Pearson’s Chi-squared Statistic is defined as
Link to original
Overdispersion
Overdispersion
Definition
Overdispersion is the presence of greater observed variance than what would be expected under a given statistical model. It can happen due to heterogeneity or lack of independence between trials, and clustering or grouping in the data.
Overdispersion on Binomial Distribution
Assume that there are clusters, the number of observations of each cluster is . Let the Random Variable following Binomial Distribution be the number of successes out of observation, where is also Random Variable with mean and variance . Also, let be the total number of successes in the all clusters, where . Then, the mean and variance of is defined as Here, is called a dispersion parameter. If , then overdispersion occurred.
The Lexis Ratio is also used for detecting overdispersion where and
Overdispersion on Poisson Distribution
If in Poission Distribution setting, then the overdispersion might occur. Let i.i.d. be the number of occurrences at the -th cluster, and the number of clusters is also a Random Variable. Also, let be the total number of occurrences in clusters, where follows a Poission Distribution and independent to . Then, the mean and variance of is defined as If , then the overdispersion occurs.
Link to original
Nonlinear Regression Model
Nonlinear Regression Model
Nonlinear Regression Model
Definition
Let be a response and be -dimensional explanatory variable. The non-linear regression model can be written as where is a known regression function and is a -dimensional parameter vector.
The parameter vector can not be obtained analytically. So it estimated numerically with such methods Newton–Raphson method, Gauss-Newton Method
Facts
Link to originalIf the function is linear, then the model is Multiple Linear Regression.
Estimation of Parameter
Gauss-Newton Method
Definition
Gauss-Newton method is an iterative algorithm used to solve used to solve non-linear least squares problems. This method approximates Hessian Matrix using the Jacobian Matrix.
Algorithm
Consider a non-linear regression model with -dimensional explanatory variable and -dimensional parameter vector The first order Taylor expansion gives the linear approximation of the model. where is the initial vector for given by domain knowledge, is the estimation vector with , and is the Jacobian Matrix of the function at .
Now, the approximated model has a Multiple Linear Regression. Since and are constants given , we can find LSE of . And the updating formula is defined as The updating is repeated iteratively until it converges. converges to the minimizing Sum of Squared Errors Loss with a proper initial value .
Link to original
Inference in the Nonlinear Model
Distribution of Parameter of Nonlinear Regression
Definition
Suppose a Nonlinear Regression Model If the error term follows a Normal Distribution, LSE is the same as MLE.
For a large sample size, the distribution of the estimated parameter follows a Normal Distribution where is the Jacobian Matrix of and is the variance of the error term.
The variance of the error term can be estimated by
Link to original
Standard Error for Parameter of Nonlinear Regression
Definition
Suppose a Nonlinear Regression Model The standard error for parameter of nonlinear regression is calculated as where , , and is the Jacobian Matrix of .
Link to original
Joint Confidence Region for Nonlinear Regression
Definition
Suppose a Nonlinear Regression Model The join confidence region for is obtained as where , is the number of explanatory variables, and is the Jacobian Matrix of .
Link to original
Confidence Interval for Parameter of Nonlinear Regression
Definition
Suppose a Nonlinear Regression Model The confidence interval for is obtained as where is the Standard Error for Parameter of Nonlinear Regression , and is the number of explanatory variables.
Link to original
Hypothesis testing of Parameter of Nonlinear Regression
Definition
Suppose a Nonlinear Regression Model The null hypothesis can be tested with the test statistic where is the Standard Error for Parameter of Nonlinear Regression , and is the number of explanatory variables.
Link to original
Non-Parametric Regression
Kernel Estimator
K-Nearest Neighbors Algorithm
Definition
Suppose is the distance between the training sample and the given point . Let
The k-NN determines a sample’s class using the -nearest training datum.
Facts
Link to originaland are hyperparameters.
Kernel Density Estimation
Definition
![]()
where is the kernel, is the scaled kernel, and is a smoothing parameter (bandwidth, or window width)
KDE is a non-parametric method to estimate PDF of a random variable based on kernel and wrights.
Multidimensional KDE
where is the kernel, is the scaled kernel, and is a positive-definite bandwidth matrix.
Facts
Link to original
Widely used kernels
Kernel Regression
Definition
Kernel regression is an extension of Kernel Density Estimation to estimate the conditional expectation of a random variable given . The kernel regression estimator is defined as where is the kernel, is the scaled kernel, and is a smoothing parameter
Link to original
Nadaraya–Watson Kernel Regression
Definition
Nadaraya–Watson kernel regression is a Kernel Regression with the sum of the weights is . The Nadaraya–Watson kernel regression estimator is defined as where is the kernel, and is a smoothing parameter
Facts
Link to originalNadaraya–Watson kernel regression estimator is the same as Local Polynomial Regression with
Local Polynomial Regression
Definition
Local polynomial regression fits the polynomial function with the data near the given point. The polynomial function has a form similar to Taylor Series to exploit the relation between the coefficients and the differentiation at the given point.
The -th degree polynomial function at a point is defined as where
Local polynomial regression estimator is obtained by the relation . The coefficients are estimated by an optimization problem where , is a kernel function, and is a smoothing parameter.
In a matrix notation, the optimization problem can be written as where , is an matrix, and
A solution of the problem is obtained as where is a -vector whose -th element is and the others are .
Link to original
Series Estimator
Series Estimator
Definition
Series Estimator
Suppose a non-parametric regression function where and let a sequence of functions be a complete orthonormal basis. Then, the function can be written as a series. where is a parameter subject to estimation.
The regression function can be approximated with the estimated parameter and finite sum. It is called a series estimator where is a smoothing parameter.
The series estimator can be written as a form of a kernel estimator with the estimation of the parameter . where is a kernel.
Thresholding
In general, as the is larger the smaller. So the terms of the series can be selected with a certain algorithm.
The hard-thresholding estimator is defined as where is a thresholding parameter
And the soft-thresholding estimator is defined as
Link to original
Multiresolution Analysis
Definition
Multiresolution analysis decomposes a signal into a coarse approximation and a series of details at different scales. where the first term represents the coarse approximation and the second term represents the sum of details. Here, is a scaling function (father wavelet), is a wavelet function (mother wavelet), is approximation coefficient, is a detail coefficient.
The set is an orthonormal basis of the function space.
Link to original
Wavelet Estimator
Definition
Wavelet estimator is a kind of Series Estimator using wavelet basis. where and
To find a optimal resolution Thresholding is used.
Link to original
Spline Estimator
Piecewise Polynomials
Definition
Suppose that knots are . Then, the basis functions for order-M spline are defined as: where
Examples
For cubic Polynomials with two knots , the basis functions are:
Facts
Order of piecewise polynomials
- constant: 1
- linear: 2
- quadratic: 3
- cubic: 4
Link to original
Natural Cubic Splines
Definition
Suppose that knots are . Then, the basis functions for natural cubic Spline are defined as: where
Link to original
B-Spline
Definition
B-Splines are basis functions for spline function in which order is the same, meaning that all possible spline function can be expressed as a linear combination of B-splines.
Consider the knots sorted into non-decreasing order. For the given sequence of knots, the B-splines of degree is defined as And the higher -degree B-splines are defined by recursion
The order spline function on a given set of knots can be expressed as
Link to original
Smoothing Splines
Definition
where is a smoothing parameter. If , the smoothing spline is any interpolating spline. If , the smoothing spline is Least Square line.
Smoothing splines is a Spline basis method that avoids the knot selection problem. Among all functions , find one that minimizes the penalized RSS.
Facts
Link to originalThe unique analytic solution of smoothing spline is a Natural Cubic Splines with knots at the unique values of the ‘s
Regression Model for Censored Data
Survival Function and Hazard Function
Survival Function
Definition
Let be a non-negative Random Variable representing survival time with PDF and CDF . The survival function of the random variable is defined as
The survival function is a function that gives the probability that a patient, device, or other object of interest will survive past a certain time.
Link to original
Hazard Function
Definition
Hazard Function
Let be a non-negative Random Variable representing survival time with PDF and CDF . The hazard function of the random variable is defined as where is the Survival Function.
The hazard function refers to the rate of occurring event at a given time .
Cumulative Hazard Function
The hazard function can alternatively be represented in terms of the cumulative hazard function, defined as
Facts
The Survival Function , the Cumulative Hazard Function, the density (PDF) , the Hazard Function, and the distribution function (CDF) of survival time are related through
Link to original
Censored Data
Right Censoring
Kinds
Type 1 Censoring
Definition
Type 1 Censoring
when (’s are constant)
Suppose that are i.i.d. random variables represent survival times with CDF , and are the censoring times. And let be the censoring indicator. We observe where .
In a type 1 censoring setting, the censored times are fixed constants, not random variables.
The PDF of the observation is derived as
Likelihood of Type 1 Censoring Data
The Likelihood Function of type 1 censoring data is defined as
Link to originalType 2 Censoring
Definition
Type 2 Censoring
when
Suppose that are i.i.d. random variables represent survival times with CDF , and are the censoring times. And let be the censoring indicator. We observe where .
In a type 2 censoring setting, we observe first out of experiment . In other words, for the order statistics of , we only observe . Where are not constants, but random variables.
Likelihood of Type 2 Censoring Data
The likelihood function of type 2 censored data can be computed using the same equation used for type 1 censored data but computing the joint-PDF of the Order Statistic is easier.
The joint PDF of is derived as
Link to originalLink to originalRandom Censoring
Definition
Random Censoring
Suppose that are i.i.d. random variables represent survival times with CDF , and are the censoring times, which can be both random variable or constant. And let be the censoring indicator.
In a random censoring setting, we only observe where , and the censoring times are are i.i.d. Random Variable follows PDF and CDF .
The PDF of the observation is derived as where is the parameter of interest, and is the: nuisance parameter
Likelihood of Random Censoring Data
The Likelihood Function of random censored data is defined as where is a constant.
Link to original
Left Censoring
Definition
Suppose that are i.i.d. random variables represent survival times, and are the censoring times, which can be both random variable or constant. And let be the censoring indicator.
In a left censoring setting, we observe where . In other words the event has already occurred before it becomes the subject of observed.
Link to original
Interval-Censored Data
Definition
Suppose that are i.i.d. random variables represent survival times. Interval censored data is given as an interval, not an exact point of time. We only observe the interval that includes Interval-censored data is divided into four cases.
Case 1 Interval-Censored Data (Current Status Data)
Data is given the form of or , where is a fixed time point.
Case 2 Interval-Censored Data
Data is given the form of where .
Double Censored Data
Data is given the form of where .
If , then it is right-censored data, if , then it is left-censored data, and if , then it is uncensored data.
Panel Data
Observations are made at discrete time points. The period between these observations can be viewed as an interval.
Link to original
Mean Imputation Method
Definition
Mean imputation method substitute the given interval of case 2 interval-censored data with the mean of the interval if the interval is finite. If , the data is substituted with the left value and treated as right-censored data.
Link to original
Estimation of Survival Function
Kaplan-Meier Estimator
Definition
Kaplan-Meier Estimator
Consider a Random Censoring case . Assume that , and the distinct failure times are where . Let be the number of deaths at , and be the number of alive at where the set is called the risk set at . We only observe
The Kaplan-Meier estimator is derived from the expression where
General Case
As an estimator of , consider
The Kaplan-Meier estimator is defined with the estimated ‘s The cumulative hazard function is estimated by Nelson-Aalen Estimator in the same logic
No Ties Case
When there’s no tie in the observation, , then the failure times are equal to the observation , death is equal to the censoring indicator , and . Thus, the Kaplan-Meier estimator is defined as
Properties
Self-Consistency
An estimator is self-consistent if where
The Kaplan-Meier estimator is the unique self-consistent estimator for where is the largest observation.
Generalized MLE
The Kaplan-Meier estimator gives the Generalized Maximum Likelihood Estimation of the Survival Function .
Strong Consistency
The Kaplan-Meier estimator uniformly Almost Surely converges to
Proof
Consider a function and decompose it to the sum of the subsurvival functions and . where is the uncensored case and is the censored case.
Then, the survival function can be expressed as a function of the subsurvival functions.
Define the empirical subsurvival functions and . The Kaplan-Meier estimator also can be expressed as a function of the empirical subsurvival functions.
By Glivenko-Cantelli theorem, and for all . Since is a continuous function of and ,
Asymptotic Normality
Kaplan-Meier estimator has asymptotic normality. where , , and .
The variance of the estimator is estimated by Greenwood’s formula For the no ties case, the formula is
Examples
case where
Facts
Kaplan-Meier estimator has Self-Consistency and Asymptotic Normality, and it is generalized MLE
Link to originalIf no censoring, Kaplan-Meier estimator is just the Empirical Survival Function.
Kernel Estimation for Survival Analysis
Definition
Kaplan-Meier estimator is a step function. So it is difficult to calculate its quantile function and Density Function. The Kernel Density Estimation is used to make it smooth function.
Let be i.i.d. survival time with a distribution , and be i.i.d. censoring time with a distribution . We can observe where and is censoring indicator.
Without Censoring
For the complete data, the Kernel Density Estimation is defined as where is the kernel, is the scaled kernel, and is a smoothing parameter.
The kernel estimator for the Distribution Function is defined as where
With Censoring
For the censored data, the weights for each observation is defined as a jump size in Kaplan-Meier Estimator. where is the jump size at in Kaplan-Meier Estimator.
Thus, the Kernel Density Estimation for the Survival Function is
Link to original
Cox Regression Model
Cox Proportional Hazards Model
Definition
Cox proportional hazards model assume that covariates affect the Hazard Function.
Let be i.i.d. survival time, and be i.i.d. censoring time. We can observe , where and is censoring indicator, and have covariates . Then, the Cox proportional hazards model is defined as where is called the baseline hazard function, i.e. hazard at
Conditional Likelihood
Let (no ties case), and be the risk set. For each uncensored time , Therefore, Taking the product of these conditional probabilities gives a conditional likelihood where is the indicator set for uncensored samples.
The is not a likelihood. However, Cox suggested treating the conditional likelihood as an ordinary likelihood to find the Maximum Likelihood Estimation.
Since there’s no analytic solution for the MLE, iterative methods such as Newton–Raphson method is used to estimate the coefficient .
The hazard ratio represents the relative change in Hazard Rate for a one-unit increase in the covariate .
Goodness-of-Fit Test
For testing the null hypothesis , Cox suggested the Rao Test.
Asymptotic Normality of MLE
where is the observed Fisher Information
Estimation of Survival Function
Under the Cox proportional hazards model, To estimate , we can use for but we still need to estimate , , or .
Breslow suggested the estimators of and as If
If , then is the Kaplan-Meier Estimator
It has a few drawbacks
- can take negative values.
Tsiatis suggested a non-negative version of where
Link suggested using the linear smooth of .
Discrete on Grouped Data
When data is discrete or grouped, there are ties at each failure. Denote the ordered discrete failure time by and let be the risk set at , be the death set at , and .
Cox suggested combining the all possible permutations. However, it is computationally infeasible. where , and is the size subset of
Peto suggested an alternative likelihood that instead of all possible permutations, use the same contribution.
Time Dependent Covariates
In the case, the covariate depends on time. We observe and the conditional likelihood defined as where is the indicator set for uncensored samples, and is the risk set.
Facts
Any two individuals have hazard functions that are constant multiples of the one another.
The Survival Function of the Cox proportional hazard model is a family of Lehmann alternatives. where .
Link to originalIf , , where is the indicator set for sample 1, and there are no ties, then Cox test is exactly equal to the Mantel-Haenszel Test.
Linear Regression Model
Accelerated Life Model
Definition
Consider the random variable represents survival time with Hazard Function with , , and And assume that the survival time of individual with covariate is defined as If then the covariate accelerates the time to failure. The model based on this assumption is called accelerated failure time (AFT) model.
Under AFT model
Let , then where .
Assume that , where is a Random Variable represents error term. Then, the AFT model becomes
Relationship between and . where
If then , and if , then where .
Link to original
Miller Estimator
Definition
Let be i.i.d. survival time, and be i.i.d. censoring time. We can observe , where and is censoring indicator
Suppose a Simple Linear Regression model
With no censoring present, the least squares estimators of the parameters are obtained by minimizing where is the Empirical Distribution Function of where .
With censoring present, Miller proposed to minimize where is the Kaplan-Meier Estimator based on and the weights is its jump size.
If the last observation is censored, then . Hence, change the last observation to be uncensored, so that .
Link to original
Buckley-James Estimator
Definition
Let be i.i.d. survival time, and be i.i.d. censoring time. We can observe , where and is censoring indicator
If we can observe the true survival time , we can make a model However, we can’t observe , but only censored , and Buckley and James proposed an Unbiased Estimator for Since we also can not observe , we estimate it again. where , is the Kaplan-Meier Estimator based on and the weights is its jump size.
The variance of the estimator is estimated by where , , , and
Link to original

















In convex optimization,
















Given a data matrix 


















when
when 




